This example shows findings from an accelerometer device used to support an endpoint of total sleep time. Related endpoint in the DiMe Digital Endpoint Library include endpoints based on total sleep time:
- 87 Mean Nighttime Total Sleep Time as determined by actigraphy., Week 1
- 93 Change from Baseline in Nighttime Total Sleep Time, Weeks 2, 4, 6, and 8 or Final Visit
Relevant endpoints also include those based on closely-related measures of sleep:
- 58 Change from Baseline in Nighttime Wake After Sleep Onset per Actigraphy, Weeks 2, 4, 6, and 8 or Final Visit
- 59 Change from Baseline in Nighttime Number Of Awakenings per Actigraphy, Weeks 2, 4, 6, and 8 or Final Visit
- 62 Change from Baseline in Sleep Efficiency., Weeks 2, 4, 6, and 8 or Final Visit
- 15 Change from Baseline in Daytime Total Sleep Time, Weeks 2, 4, 6, and 8 or Final Visit
This concept map shows the modelling of the wearable device and the analysis software, which together comprise the Verisense System.

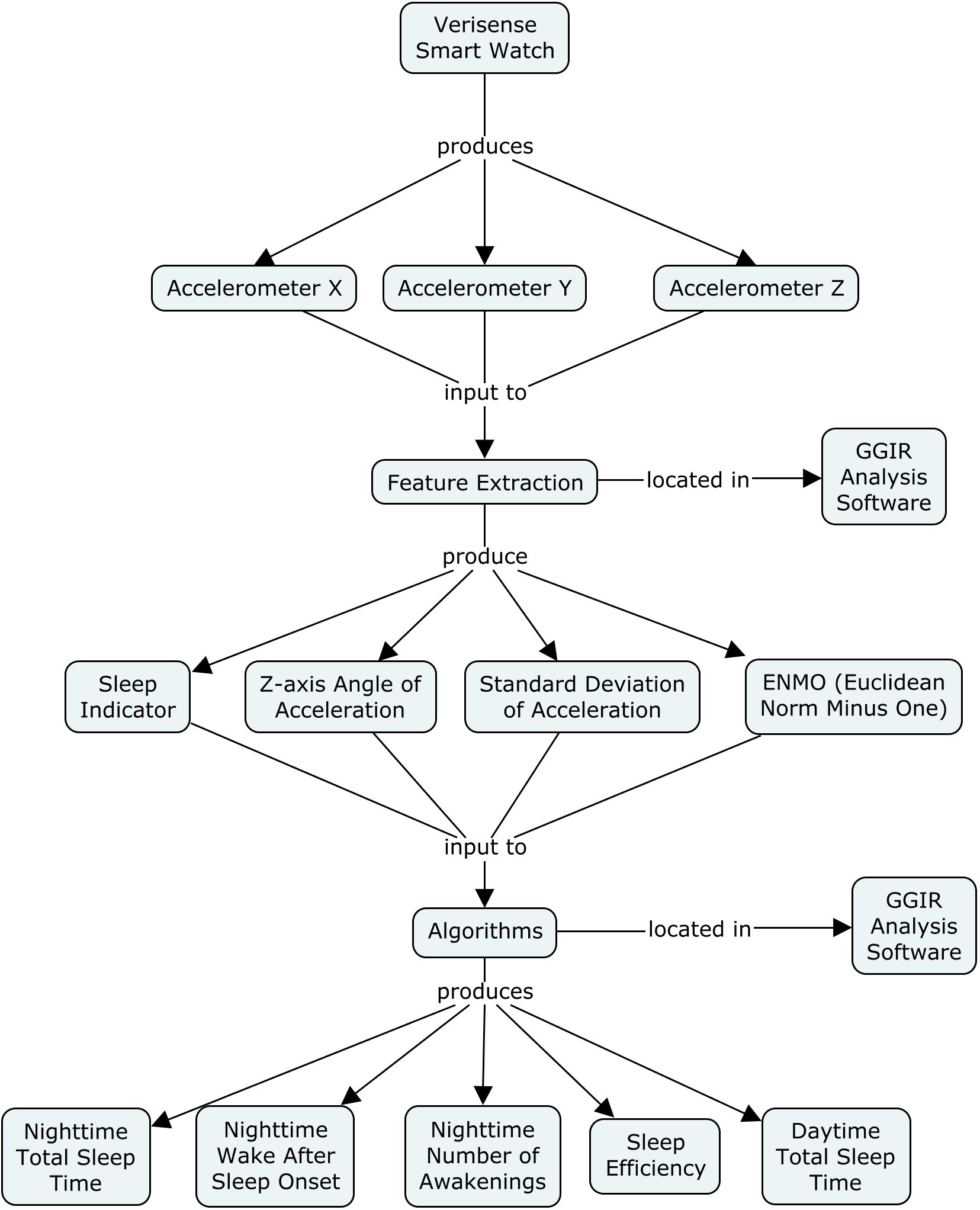
This concept shows steps in the analysis of the accelerometer data.

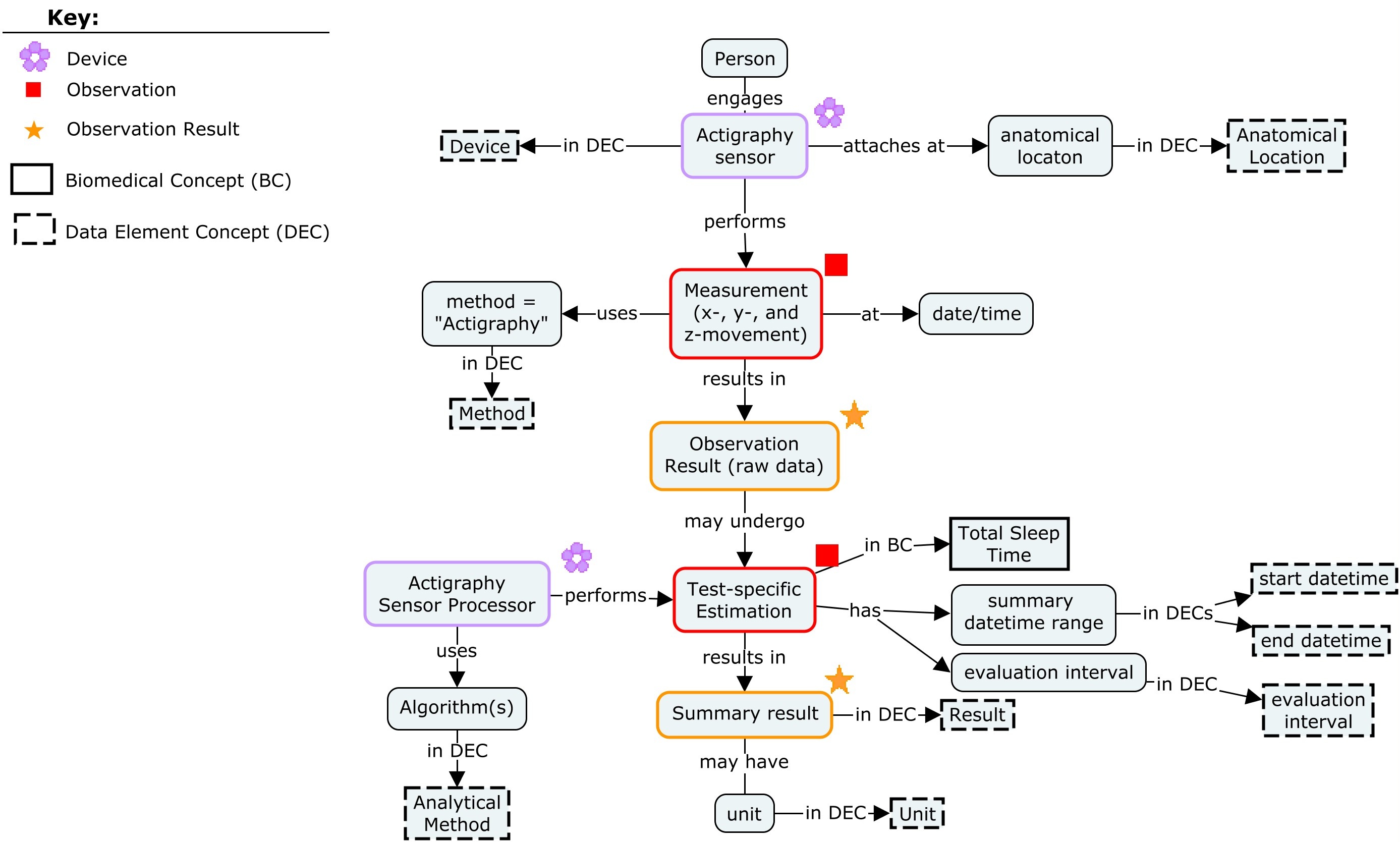
This concept map shows the accelerometer device and the data from the device as concept maps as biomedical concepts.

The devices are considered separate biomedical concepts. They are represented in the SDTM datasets Device Identifiers (DI) and Related Devices (RELDEV).
The measurements produced by the device are biomedical concepts represented in an SDTM Findings domain. The name of the biomedical concept maps to the SDTM variables --TESTCD and --TEST. The --TESTCD and --TEST values used in this example are explained in the "Considerations" tab.
This table shows the mapping from the data element concepts (DECs) that comprise the biomedical concepts to the variables in the SDTM Findings domain.
| Data Element Concept | SDTM Variable(s) |
|---|---|
| Device | SPDEVID |
| Method | NVMETHOD |
| Analytical Method | NVANMETH |
| Result | NVORRES, NVSTRESC, NVSTRESN |
| Unit | NVORRESU, NVSTRESU |
| Start datetime summary range | NVDTC |
| End datetime summary range | NVENDTC |
| Evaluation interval | NVEVINTX |
The following should be considered when viewing this resource:
- Representation of sleep data in the Nervous System Findings (NV) domain follows the precedent of representing polysomnography data in this domain.
- Existing sleep measurements in the NVTESTCD/NVTEST codelists are defined to apply to polysomnography studies. Sleep measurements by actigraphy have been treated as different tests. None of these test codes or test names are in the CDISC NVTESTCD/NVTEST codelists.
- The GGIR R package for Accelerometry was used to derive sleep measures in this example. See GGIR R Package • GGIR
- Terminology used for sleep measurements varies. In this study, a "Sleep Period Time" was identified as the period starts at "Sleep Onset" and ends at "Wakeup". All sleep measurements are summaries over the Sleep Period Time or of the time outside the Sleep Period Time (Wake Period).
| Data Element Concept | SDTM Variable(s) |
|---|---|
| Device | SPDEVID |
| Method | NVMETHOD |
| Analytical Method | NVANMETH |
| Result | NVORRES, NVSTRESC, NVSTRESN |
| Unit | NVORRESU, NVSTRESU |
| Start datetime summary range | NVDTC |
| End datetime summary range | NVENDTC |
| Evaluation interval | NVEVINTX |
- In this example, "Non-wear Percent of Sleep Period Time" is represented as a separate test (row in the dataset). Note that the non-wear time was identified by actigraphy algorithms, rather than some external record of when the device was worn.
- Sleep test concepts in the NCI Thesaurus currently have definitions which assume the concepts are being measured by polysomnography in the setting of a sleep study. In spite of this fact, the following existing concepts are treated as conceptual BCs associated with the SDTM specializations for the following tests used in this example:
| Conceptual BC | C-code | SDTM Specialization Testcode | SDTM Specialization Test Name |
|---|---|---|---|
| Total Sleep Time | C156552 | TSTSPT | Total Sleep Time in Sleep Period Time |
| Wake After Sleep Onset | C156554 | WASOSPT | Wake Duration in Sleep Period Time |
| Sleep Efficiency | C156553 | PSTSPT | Percent Sleep Time in Sleep Period Time |
Other test concepts are not currently present in the NCI Thesaurus. Conceptual BCs and SDTM Specializations have been represented as follows. "Cnew" is an indicator that a C-code does not currently exist, but is expected to be added in future.
| Conceptual BC | C-code | SDTM Specialization Testcode | SDTM Specialization Test Name |
|---|---|---|---|
| Number of Nighttime Awakenings | Cnew | NWSPT | Number of Wake Periods in Sleep Period Time |
| Daytime Total Sleep Time | Cnew | DSIBWP | Duration of Sleep Bouts in Waking Period |
| Non-wear Percent in Sleep Period | Cnew | NWPSPT | Non-wear Percent of Sleep Period Time |
Known Issue
Not wearing the device clearly affects measures of sleep made during the Sleep Period Time. The test "Non-wear Percent of Sleep Period Time" in the Nervous System Findings (NV) domain is an attempt to help in the interpretation the measures based on the Sleep Period Time,, However, ""Non-wear Percent in Sleep Period Time" is presumably the ratio of "Non-wear time in Sleep Period Time" and "Duration of Sleep Period Time" and the denominator is not information about the subject's nervous system but about the use of the device. It is an open question how information about device non-wear should be represented.
In some ways this information is similar to that represented in the Specimen Condition (–SPCCND) variable, which is used to alert the reviewer to the fact that other data about a sample may not be reliable. If "Non-wear Percent in Sleep Period" is very large, all other measurements based on the Sleep Period Time may be unreliable.
The example DI dataset shows how the devices modelled are described (parameters used) and the device identifiers (SPDEVID values) given to the devices.
di.xpt
Rows 1-4: Show identifying parameters for the wearable sensor. WATCHID is a unique identifier resulting from an anonymous mapping of the watch serial number (which might expose personally identifying information) to a unique id. The mapping key is stored securely and separately from the dataset.
Rows 5-8: Show identifying parameters for the analysis software system.
Rows 9-12: Show identifying parameters for the combination of sensor and analysis software system.
di.xpt
| Row | STUDYID | DOMAIN | SPDEVID | DISEQ | DIPARMCD | DIPARM | DIVAL |
|---|---|---|---|---|---|---|---|
| 1 | ABC-123 | DI | Verisense Smart Watch | 1 | DEVTYPE | Device Type | Kinesiology ambulatory recorder |
| 2 | ABC-123 | DI | Verisense Smart Watch | 2 | MANUF | Manufacturer | Verisense Health |
| 3 | ABC-123 | DI | Verisense Smart Watch | 3 | FWVERS | Firmware Version | V2.4.9.6_2024/03/22 |
| 4 | ABC-123 | DI | Verisense Smart Watch | 4 | WATCHID | Watch Unique Identifier | WATCHID1234 |
| 5 | ABC-123 | DI | GGIR Analysis Software | 1 | DEVTYPE | Device Type | Kinesiology processing software |
| 6 | ABC-123 | DI | GGIR Analysis Software | 2 | MANUF | Manufacturer | Vincent T van Hees, Jairo H Migueles, Medical Research Council UK, Accelting, French National Research Agency |
| 7 | ABC-123 | DI | GGIR Analysis Software | 3 | GGIRVERS | GGIR Version used DHT-2 | 2.9.0 |
| 8 | ABC-123 | DI | GGIR Analysis Software | 4 | R_VERS | R DHT-4 Version | R version 4.3.1 DHT-3 |
| 9 | ABC-123 | DI | Verisense Sleep System | 1 | DEVTYPE | Device Type | Kinesiology recorder and reader |
| 10 | ABC-123 | DI | Verisense Sleep System | 2 | MANUF | Manufacturer | Verisense Health |
| 11 | ABC-123 | DI | Verisense Sleep System | 3 | CODBSVER | Codebase Version | aa0d3d0a4665595efbf3acc8c0cdeb47365eeac1 |
Relevant <data type> data from the device output file have been mapped to the following <domain abbreviation> domain dataset.
- SPDEVID (Device Identifier) is defined in the Device Identifier (DI) above. In this study, the implementer chose to use an identifier that identified the kind of device, rather than the individual device.
- The NVREFID variable is used to represent the source of the data in the record. The identifier of the individual watch has been used as the value of NVREFID.
nv.xpt
Rows 1-6: Show sleep-related measurements for the first day.
Rows 7-18: Show the same 6 measurements for each of the next two days.
nv.xpt
| Row | STUDYID | DOMAIN | USUBJID | SPDEVID | NVSEQ | NVREFID | NVTESTCD | NVTEST | NVORRES | NVORRESU | NVSTREC | NVSTRESN | NVSTRESU | NVSTAT | NVREASND | NVNAM | NVLOC | NVLAT | NVMETHOD | NVANMETH | NVDTC | NVENDTC |
|---|---|---|---|---|---|---|---|---|---|---|---|---|---|---|---|---|---|---|---|---|---|---|
| 1 | ABC-123 | NV | LS2025E | Verisense | 1 | WATCHID1234 | TSTSPT | Total Sleep Time in Sleep Period | 6.935 | HOURS | 6.935 | 6.935 | HOURS | ACTIGRAPHY | GGIR | 2023-09-05T12:00 | 2023-09-06T11:59 | |||||
| 2 | ABC-123 | NV | LS2025E | Verisense | 2 | WATCHID1234 | PSTSPT | Percent Sleep Time in Sleep Period Time | 0.923 | % | 0.923 | 0.923 | % | ACTIGRAPHY | GGIR | 2023-09-05T12:00 | 2023-09-06T11:59 | |||||
| 3 | ABC-123 | NV | LS2025E | Verisense | 3 | WATCHID1234 | WASOSPT | Wake Duration in Sleep Period Time | 0.594 | HOURS | 0.594 | 0.594 | HOURS | ACTIGRAPHY | GGIR | 2023-09-05T12:00 | 2023-09-06T11:59 | |||||
| 4 | ABC-123 | NV | LS2025E | Verisense | 4 | WATCHID1234 | NWSPT | Number of Wake Periods in Sleep Period Time | 13 | 13 | 13 | ACTIGRAPHY | GGIR | 2023-09-05T12:00 | 2023-09-06T11:59 | |||||||
| 5 | ABC-123 | NV | LS2025E | Verisense | 5 | WATCHID1234 | DSBWP | Duration of Sleep Bouts in Waking Period | 0 | HOURS | 0 | 0 | HOURS | ACTIGRAPHY | GGIR | 2023-09-05T12:00 | 2023-09-06T11:59 | |||||
| 6 | ABC-123 | NV | LS2025E | Verisense | 5 | WATCHID1234 | NWPSPT | Non-wear Percent in Sleep Period Time | 0 | % | 0 | 0 | % | ACTIGRAPHY | GGIR | 2023-09-05T12:00 | 2023-09-06T11:59 | |||||
| 7 | ABC-123 | NV | LS2025E | Verisense | 6 | WATCHID1234 | TSTSPT | Total Sleep Time in Sleep Period | 5.25 | HOURS | 5.25 | 5.25 | HOURS | ACTIGRAPHY | GGIR | 2023-09-06T12:00 | 2023-09-06T11:59 | |||||
| 8 | ABC-123 | NV | LS2025E | Verisense | 7 | WATCHID1234 | PSTSPT | Percent Sleep Time in Sleep Period Time | 0.892 | % | 0.892 | 0.892 | % | ACTIGRAPHY | GGIR | 2023-09-06T12:00 | 2023-09-06T11:59 | |||||
| 9 | ABC-123 | NV | LS2025E | Verisense | 8 | WATCHID1234 | WASOSPT | Wake Duration in Sleep Period Time | 0.692 | HOURS | 0.692 | 0.692 | HOURS | ACTIGRAPHY | GGIR | 2023-09-06T12:00 | 2023-09-06T11:59 | |||||
| 10 | ABC-123 | NV | LS2025E | Verisense | 9 | WATCHID1234 | NWSPT | Number of Wake Periods in Sleep Period Time | 12 | 12 | 12 | ACTIGRAPHY | GGIR | 2023-09-06T12:00 | 2023-09-06T11:59 | |||||||
| 11 | ABC-123 | NV | LS2025E | Verisense | 10 | WATCHID1234 | DSBWP | Duration of Sleep Bouts in Waking Period | 0 | HOURS | 0 | 0 | HOURS | ACTIGRAPHY | GGIR | 2023-09-06T12:00 | 2023-09-06T11:59 | |||||
| 12 | ABC-123 | NV | LS2025E | Verisense | 5 | WATCHID1234 | NWPSPT | Non-wear Percent in Sleep Period Time | 0 | % | 0 | 0 | % | ACTIGRAPHY | GGIR | 2023-09-05T12:00 | 2023-09-06T11:59 | |||||
| 13 | ABC-123 | NV | LS2025E | Verisense | 11 | WATCHID1234 | TSTSPT | Total Sleep Time in Sleep Period | 5.169 | HOURS | 5.169 | 5.169 | HOURS | ACTIGRAPHY | GGIR | 2023-09-07T12:00 | 2023-09-06T11:59 | |||||
| 14 | ABC-123 | NV | LS2025E | Verisense | 12 | WATCHID1234 | PSTSPT | Percent Sleep Time in Sleep Period Time | 0.718 | % | 0,718 | 0,718 | % | ACTIGRAPHY | GGIR | 2023-09-07T12:00 | 2023-09-06T11:59 | |||||
| 15 | ABC-123 | NV | LS2025E | Verisense | 13 | WATCHID1234 | WASOSPT | Wake Duration in Sleep Period Time | 2.158 | HOURS | 2.158 | 2.158 | HOURS | ACTIGRAPHY | GGIR | 2023-09-07T12:00 | 2023-09-06T11:59 | |||||
| 16 | ABC-123 | NV | LS2025E | Verisense | 14 | WATCHID1234 | NWSPT | Number of Wake Periods in Sleep Period Time | 9 | 9 | 9 | ACTIGRAPHY | GGIR | 2023-09-07T12:00 | 2023-09-06T11:59 | |||||||
| 17 | ABC-123 | NV | LS2025E | Verisense | 15 | WATCHID1234 | DSBWP | Duration of Sleep Bouts in Waking Period | 0 | HOURS | 0 | 0 | HOURS | ACTIGRAPHY | GGIR | 2023-09-07T12:00 | 2023-09-06T11:59 | |||||
| 18 | ABC-123 | NV | LS2025E | Verisense | 5 | WATCHID1234 | NWPSPT | Non-wear Percent in Sleep Period Time | 13.667 | % | 13.667 | 13.667 | % | ACTIGRAPHY | GGIR | 2023-09-07T12:00 | 2023-09-06T11:59 |
DHT Portal Sleep Example.xlsx