This example shows findings from assessments of the frequency and duration of nocturnal scratching episodes from a study of atopic dermatitis. Related endpoints in the DiMe Digital Endpoint Library are
- Change from baseline in number and duration of scratching episodes during sleep during first two weeks of dosing. [DIME Endpoint #122]
- Change from baseline in total sleep time, wake after onset (WASO), and sleep efficiency during the major rest period during first two weeks of dosing. [DIME endpoints #143/310, 124/290, 97]
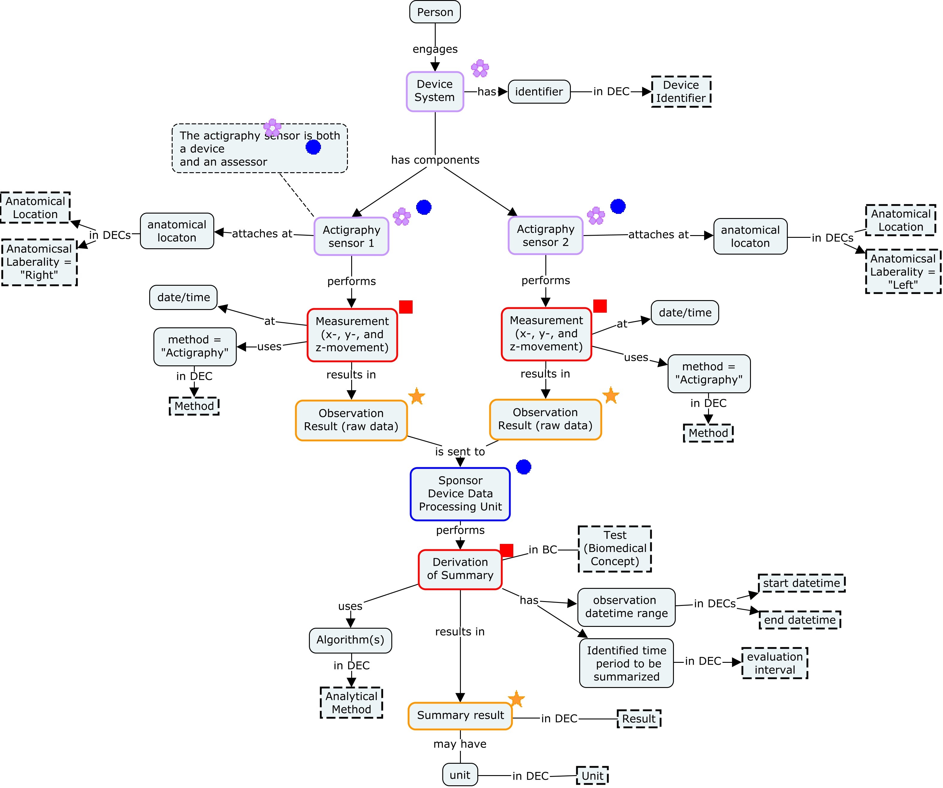
In this study, subjects wore two accelerometer devices, one on each wrist.
This concept map shows the modelling of the flow of data from the devices to the final summary measures.

The following should be considered when viewing this resource:
- The data from the devices was analyzed by a unit within the sponsor company, so that software has not been treated as a device,or included as a component of the Scratch Sensor System. This is different from other examples, where processing software, even if not within the physical device, has been treated as a component of the overall device.
- For each day, the analysis of device data included an assessment of whether data was usable for sleep summaries and an assessment of whether data was usable for scratch summaries. The values of these summaries were "PASS" or "FAIL". If the value was "FAIL", the relevant summaries (of sleep or scratch) were not calculated. In the SDTM datasets, the record for a "FAIL" day was represented with --STAT = "NOT DONE" and --REASND = "FAIL".
- The summaries of sleep in this example include summaries of sleep, which have been represented in the Nervous System Findings (NV) domain. This is consistent with the presence of polysomnography sleep tests in the Nervous System Findings test name and test code codelists and the DHT Sleep example.
- Terminology used for sleep measurements varies. In this study, a "Major Rest Period" was identified, and within that period, Sleep Onset and Sleep Offset were identified. For the SDTM NV dataset in this example, test names and test codes based specifically on this approach of identifying Major Rest Periods were used. None of these are in the current NV TESTCD/TEST codelists.
| NVTESTCD | NVTEST | Draft Definition |
|---|---|---|
| TSO | Total Sleep Opportunity | The duration of the major rest period. The major rest period corresponds to the time attempting to sleep. |
| TSTTSO | Total Sleep Time to Total Sleep Opportunity | (Total Sleep Time) / (Total Sleep Opportunity) |
| TSTMRP | Total Sleep Time In Major Rest Period | Total time spent asleep in the major rest period. |
| WASOMRP | Wake Duration After Sleep Onset in Major Rest Period | The amount of time spent awake after first sleep state. (Includes time between (last) awakening and end of the major rest period.) |
| SOLMRP | Sleep Onset Latency in Major Rest Period | Time between start of major rest period and (first) sleep onset. |
| NWMRP | Number of Wake Periods in Major Rest Period | The number of times the subject transitioned from sleep to wake, after first sleep state. (Includes the last wake period in the major rest period.) |
- In this example, scratch measurements are represented in the Musculoskeletal System Findings (MK) domain. This is consistent with the representation of the movement data in the DHT Step Count data in the MK domain.
- There are no scratch tests in the current MKTESTCD/TEST codelists. The tests used in this example are all specific to measuring scratching within the Major Rest Period identified by the sleep algorithms.
| MKTESTCD | MKTEST | Draft Definition |
|---|---|---|
| NSCMRP | Number of Scratch Bouts in Major Rest Period | Total number of scratch bouts during the major rest period |
| DSCMRP | Duration of Scratch Bouts in Major Rest Period | Total time spent scratching during the major rest period. |
Sleep test concepts in the NCI Thesaurus currently have definitions which assume the concepts are being measured by polysomnography in the setting of a sleep study. In spite of this fact, the following existing concepts are treated as conceptual BCs associated with the SDTM specializations for the following tests used in this example:
| Conceptual BC | C-Code | SDTM Specialization Test Code | SDTM Specialization Test Name |
|---|---|---|---|
| Total Sleep Time | C156552 | TSTMRP | Total Sleep Time In Major Rest Period |
| Wake After Sleep Onset | C156554 | WASOMRP | Wake After Sleep Onset Major Rest Period |
| Sleep Onset Latency | C154867 | SOLMRP | Sleep Onset Latency in Major Rest Period |
| Sleep Efficiency | C156553 | TSTTSO | Total Sleep Time Total Sleep Opportunity |
Other test concepts are not currently present in the NCI Thesaurus. Conceptual BCs and SDTM Specializations have been represented as follows. "Cnew" is an indicator that a C-code does not currently exist, but is expected to be added in future.
| Conceptual BC | C-Code | SDTM Specialization Test Code | SDTM Specialization Test Name |
|---|---|---|---|
| Duration of Major Rest Period | Cnew | TSO | Total Sleep Opportunity |
| Number of Nighttime Awakenings | Cnew | NWMRP | Number of Wake Periods Major Rest Period |
Nocturnal Scratch measurements are not currently present in the NCI Thesaurus. Conceptual BCs and SDTM Specializations have been represented as follows.
| Conceptual BC | C-Code | SDTM Specialization Test Code | SDTM Specialization Test Name |
|---|---|---|---|
| Number of Nocturnal Scratch Bouts | Cnew | NSCMRP | Number of Scratch Bouts in Major Rest Period |
| Duration of Nocturnal Scratch Bouts | Cnew | DSCMRP | Duration of Scratch Bouts in Major Rest Period |
The example DI dataset shows how the devices modeled are described (parameters used) and the device identifiers (SPDEVID values) given to the devices. In the findings dataset summaries are produced by the device system, so only the identifier (SPDEVID) for the system as a whole is needed.
Row 1: Shows the device type for the system of two sensors used in this study.
Rows 2-4: Show identifying parameters for the right sensor
Rows 9-12: How identifying parameters for the left sensor.
| Row | STUDYID | DOMAIN | SPDEVID | DISEQ | DIPARMCD | DIPARM | DIVAL |
|---|---|---|---|---|---|---|---|
| 1 | ABC-123 | DI | Scratch Sensor System | 1 | DEVTYPE | Device Type | Kinesiology ambulatory recorder system |
| 2 | ABC-123 | DI | Right Sensor | 1 | DEVTYPE | Device Type | Kinesiology ambulatory recorder |
| 3 | ABC-123 | DI | Right Sensor | 2 | MANUF | Manufacturer | Someone |
| 4 | ABC-123 | DI | Right Sensor | 3 | WEARLOC | Wear Location | Right Wrist |
| 5 | ABC-123 | DI | Left Sensor | 1 | DEVTYPE | Device Type | Kinesiology ambulatory recorder |
| 6 | ABC-123 | DI | Left Sensor | 2 | MANUF | Manufacturer | Someone |
| 7 | ABC-123 | DI | Left Sensor | 3 | WEARLOC | Wear Location | Left Wrist |
Relevant sleep data from the device have been mapped to the following Nervous System Findings (NV) domain. Nocturnal Scratch data have been mapped to the Musculoskeletal System Findings (MK) domain.
- SPDEVID (Device Identifier) is defined in the Device Identifier (DI) above. In this study, the implementer chose to use an identifier that identified the combination of the two wrist-worn sensors.
- None of the test names and codes used in this example are in CDISC Controlled Terminology.
- If the device quality check returned a value of "FAIL", this is represented in a record with --STAT = "NOT DONE" and --REASND = "FAIL". The meaning of "FAIL" could be further described in the clinical data reviewer's guide.
- The sensor data is summarized over 24 hour periods from noon to noon. These wear periods are represented with --ENDTC and --ENENDTC.
- After algorithms have identified the major rest period, summaries of sleep and scratch within that period are calculated. The fact that those summaries cover the major rest period is represented in --EVINTX = "TOTAL SLEEP OPPORTUNITY".
- The variable --NAM is used to represent the "lab" within the sponsor organization that performed summarization of the device data. This abbreviation used to populate --NAM would be explained the clinical data reviewer's guide.
The algorithms used by the sponsor to analyze the device data are represented by --ANMETH = "SPONSOR ALGORITHMS". The sponsor would supply needed information about these algorithms in the clinical data reviewer's guide.
nv.xpt
Rows 1-6: Show that sleep-related measurements for the day starting at noon on 2018-11-30 were not done.
Rows 7-12: Show the sleep-related measurements for the day starting at noon on 2018-12-01.
nv.xpt
| Row | STUDYID | DOMAIN | USUBJID | SPDEVID | NVSEQ | NVREFID | NVTESTCD | NVTEST | NVORRES | NVORRESU | NVSTREC | NVSTRESN | NVSTRESU | NVSTAT | NVREASND | NVNAM | NVLOC | NVLAT | NVMETHOD | NVANMETH | NVDTC | NVENDTC | NVEVINTX |
|---|---|---|---|---|---|---|---|---|---|---|---|---|---|---|---|---|---|---|---|---|---|---|---|
| 1 | ABC-123 | NV | 1001 | Scratch Sensor System | 101 | TSO | Total Sleep Opportunity | NOT DONE | FAIL | SPDDAD | WRIST | BOTH | ACTIGRAPHY | SPONSOR SLEEP ALGORITHMS | 2018-11-30T12:00 | 2018-12-01T11:59 | MAJOR REST PERIOD | ||||||
| 2 | ABC-123 | NV | 1001 | Scratch Sensor System | 102 | TSTMRP | Total Sleep Time in Major Rest Period | NOT DONE | FAIL | SPDDAD | WRIST | BOTH | ACTIGRAPHY | SPONSOR SLEEP ALGORITHMS | 2018-11-30T12:00 | 2018-12-01T11:59 | MAJOR REST PERIOD | ||||||
| 3 | ABC-123 | NV | 1001 | Scratch Sensor System | 103 | TSTTSO | Total Sleep Time Total Sleep Opportunity | NOT DONE | FAIL | SPDDAD | WRIST | BOTH | ACTIGRAPHY | SPONSOR SLEEP ALGORITHMS | 2018-11-30T12:00 | 2018-12-01T11:59 | MAJOR REST PERIOD | ||||||
| 4 | ABC-123 | NV | 1001 | Scratch Sensor System | 104 | SOLMRP | Sleep Onset Latency Major Rest Period | NOT DONE | FAIL | SPDDAD | WRIST | BOTH | ACTIGRAPHY | SPONSOR SLEEP ALGORITHMS | 2018-11-30T12:00 | 2018-12-01T11:59 | MAJOR REST PERIOD | ||||||
| 5 | ABC-123 | NV | 1001 | Scratch Sensor System | 105 | WASOMRP | Wake After Sleep Onset Major Rest Period | NOT DONE | FAIL | SPDDAD | WRIST | BOTH | ACTIGRAPHY | SPONSOR SLEEP ALGORITHMS | 2018-11-30T12:00 | 2018-12-01T11:59 | MAJOR REST PERIOD | ||||||
| 6 | ABC-123 | NV | 1001 | Scratch Sensor System | 106 | NWMRP | Number Wake Bouts Major Rest Period | NOT DONE | FAIL | SPDDAD | WRIST | BOTH | ACTIGRAPHY | SPONSOR SLEEP ALGORITHMS | 2018-11-30T12:00 | 2018-12-01T11:59 | MAJOR REST PERIOD | ||||||
| 7 | ABC-123 | NV | 1001 | Scratch Sensor System | 107 | TSO | Total Sleep Opportunity | 658 | MINUTES | 658 | 658 | MINUTES | SPDDAD | WRIST | BOTH | ACTIGRAPHY | SPONSOR SLEEP ALGORITHMS | 2018-12-01T12:00 | 2018-12-02T11:59 | MAJOR REST PERIOD | |||
| 8 | ABC-123 | NV | 1001 | Scratch Sensor System | 108 | TSTMRP | Total Sleep Time in Major Rest Period | 601 | MINUTES | 601 | 601 | MINUTES | SPDDAD | WRIST | BOTH | ACTIGRAPHY | SPONSOR SLEEP ALGORITHMS | 2018-12-01T12:00 | 2018-12-02T11:59 | MAJOR REST PERIOD | |||
| 9 | ABC-123 | NV | 1001 | Scratch Sensor System | 109 | TSTTSO | Total Sleep Time Total Sleep Opportunity | 91.489 | % | 91.489 | 91.489 | % | SPDDAD | WRIST | BOTH | ACTIGRAPHY | SPONSOR SLEEP ALGORITHMS | 2018-12-01T12:00 | 2018-12-02T11:59 | MAJOR REST PERIOD | |||
| 10 | ABC-123 | NV | 1001 | Scratch Sensor System | 110 | SOLMRP | Sleep Onset Latency Major Rest Period | 1.5 | MINUTES | 1.5 | 1.5 | MINUTES | SPDDAD | WRIST | BOTH | ACTIGRAPHY | SPONSOR SLEEP ALGORITHMS | 2018-12-01T12:00 | 2018-12-02T11:59 | MAJOR REST PERIOD | |||
| 11 | ABC-123 | NV | 1001 | Scratch Sensor System | 111 | WASOMRP | Wake After Sleep Onset Major Rest Period | 52 | MINUTES | 52 | 52 | MINUTES | SPDDAD | WRIST | BOTH | ACTIGRAPHY | SPONSOR SLEEP ALGORITHMS | 2018-12-01T12:00 | 2018-12-02T11:59 | MAJOR REST PERIOD | |||
| 12 | ABC-123 | NV | 1001 | Scratch Sensor System | 112 | NWMRP | Number Wake Bouts Major Rest Period | 15 | 15 | 15 | SPDDAD | WRIST | BOTH | ACTIGRAPHY | SPONSOR SLEEP ALGORITHMS | 2018-12-01T12:00 | 2018-12-02T11:59 | MAJOR REST PERIOD |
mk.xpt
Rows 1-2: Show that scratch data for the day starting at noon on 2018-11-30 were not done
Rows 3-4: Show the scratch data for the day starting at noon on 2018-12-01.
mk.xpt
| Row | STUDYID | DOMAIN | USUBJID | SPDEVID | MKSEQ | MKREFID | MKTESTCD | MKTEST | MKORRES | MKORRESU | MKSTREC | MKSTRESN | MKSTRESU | MKSTAT | MKREASND | MKNAM | MKLOC | MKLAT | MKMETHOD | MKANMETH | MKDTC | NMKENDTC | MKEVINTX |
|---|---|---|---|---|---|---|---|---|---|---|---|---|---|---|---|---|---|---|---|---|---|---|---|
| 1 | ABC-123 | MK | 1001 | Scratch Sensor System | 41 | NSCMRP | Number Scratch Bouts Major Rest Period | NOT DONE | FAIL | SPDDAD | WRIST | BOTH | ACTIGRAPHY | SPONSOR SLEEP ALGORITHMS | 2018-11-30T12:00 | 2018-12-01T11:59 | MAJOR REST PERIOD | ||||||
| 2 | ABC-123 | MK | 1001 | Scratch Sensor System | 42 | DSCMRP | Duration Scratch Bouts Major Rest Period | NOT DONE | FAIL | SPDDAD | WRIST | BOTH | ACTIGRAPHY | SPONSOR SLEEP ALGORITHMS | 2018-11-30T12:00 | 2018-12-01T11:59 | MAJOR REST PERIOD | ||||||
| 3 | ABC-123 | MK | 1001 | Scratch Sensor System | 44 | NSCMRP | Number Scratch Bouts Major Rest Period | 220 | 220 | 220 | SPDDAD | WRIST | BOTH | ACTIGRAPHY | SPONSOR SLEEP ALGORITHMS | 2018-12-01T12:00 | 2018-12-02T11:59 | MAJOR REST PERIOD | |||||
| 4 | ABC-123 | MK | 1001 | Scratch Sensor System | 45 | DSCMRP | Duration Scratch Bouts Major Rest Period | 14.3 | MINUTES | 14.3 | 14.3 | MINUTES | SPDDAD | WRIST | BOTH | ACTIGRAPHY | SPONSOR SLEEP ALGORITHMS | 2018-12-01T12:00 | 2018-12-02T11:59 | MAJOR REST PERIOD |