This example shows findings from assessments of glucose from a continuous glucose monitor (CGM) with the purpose of supporting DiMe Endpoint 125, "CGM % Time 70-180 mg/dl," in a clinical trial. The device data needed for the trial is specified in the study protocol.
This concept map shows the modelling of the CGM device and its components. Devices shown in yellow are those represented in the DI and RELDEV domains. The concept map includes other entities ("bubbles") to aid in the understanding of how the device works. For this study, it was not necessary to represent the further device components shown in the concept map in the device datasets.

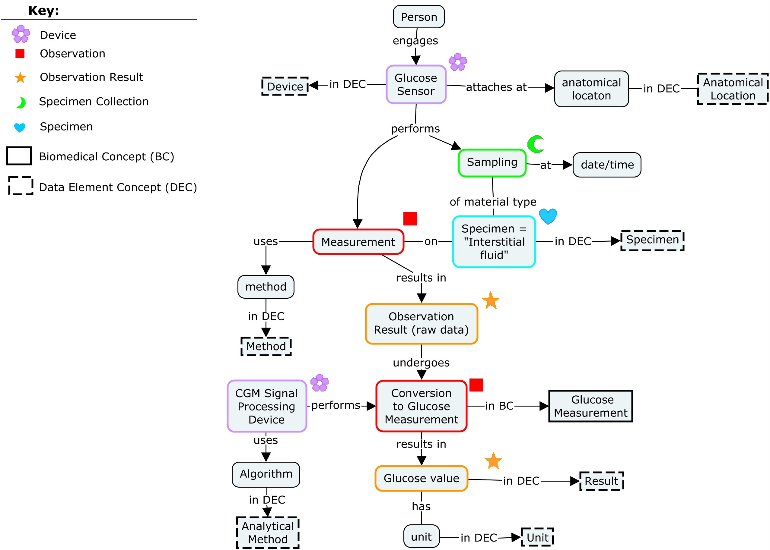
This concept map shows the CGM devices and the glucose data provided by the CGM as a biomedical concepts.

The CGM devices are considered separate biomedical concepts. They are represented in the SDTM datasets Device Identifiers (DI) and Related Devices (RELDEV).
The measurement produced by the device is a biomedical concept which is represented in an SDTM Findings domain.
The name of the Biomedical Concept maps to the SDTM variables --TESTCD and --TEST. For this CGM, the BC name "Glucose Measurement" maps to the LBTESTCD "GLUCPE" and LBTEST "Plasma Equivalent Glucose"
This table shows the mapping from the data element concepts (DECs) that comprise the biomedical concepts to the variables in the SDTM Findings domain.
| Data Element Concept | SDTM Variable(s) |
|---|---|
| Analytical Method | LBANMETH |
| Device | SPDEVID |
| Method | LBMETHOD |
| Result | LBORRES, LBSTRESC, LBSTRESN |
| Specimen | LBSPEC |
| Unit | LBORRESU, LBSTRESU |
The following should be considered when viewing this resource:
- The definition of the Laboratory Test Results (LB) domain is currently, "A findings domain that contains laboratory test data such as hematology, clinical chemistry and urinalysis. This domain does not include microbiology or pharmacokinetic data, which are stored in separate domains." This example assumes that "laboratory test data" includes tests performed outside of a laboratory, and ones in which the specimen tested is not removed from the body.
- The Device Identification Parameter "Device Type" is defined as "Generic category of medical device within the device classification established by a regulatory authority." This suggests that terms should be taken from a vocabulary established by a regulatory authority. It is not clear what vocabulary should be used.
- The variable LBLOC was used for the location at which the sensor was attached. The definition of the root variable --LOC is, "The anatomical location of the intervention, event, or assessment." It seems reasonable to model the location of the assessment as the location at which the sensor is attached.
- The variable LBANMETH was not included in this example. It is not clear when it would be included in an LB dataset and, if it is included, what its value should be.
- The example LB dataset above does not include variables for normal ranges, but normal range variables would likely be included in a regulatory submission. For a validated device, the normal ranges would be supplied by the device manufacturer. and specified in the protocol. For non-validated devices, there may not be a known normal range. The range in the endpoint (70-180 mg/dL) might be the normal range.
The example DI dataset shows how the devices modelled are described (parameters used) and the device identifiers (SPDEVID values) given to the devices. Note that the parameters for a device describe it to the level of granularity needed for the particular trial.
di.xpt
Rows 1-3: Show the device type, manufacturer, and version number for the CGM phone app, given the SPDEVID = "Clarity Mobile App".
Rows 4-5: Show the device type and manufacturer for the wearable device given the SPDEVID "Dexcom G7". Note that although the transmitter identifier is used in creating the specimen identifier (LBREFID) in the LB dataset, in this study data it was not necessary to identify individual wearable devices.
Rows 6-7: Show the device type and manufacturer for the CGM device identified with SPDEVID = "DEXCOM G7 CGM".
di.xpt
| Row | STUDYID | DOMAIN | SPDEVID | DISEQ | DIPARMCD | DIPARM | DIVAL |
|---|---|---|---|---|---|---|---|
| 1 | ABC | DI | Clarity Mobile App | 1 | DEVTYPE | Device Type | Mobile phone app |
| 2 | ABC | DI | Clarity Mobile App | 1 | MANUF | Manufacturer | Dexcom |
| 3 | ABC | DI | Clarity Mobile App | 1 | VERSION | Version Identifier | 7 |
| 4 | ABC | DI | DEXCOM G7 | 1 | DEVTYPE | Device Type | Sensor/Transmitter |
| 5 | ABC | DI | DEXCOM G7 | 1 | MANUF | Manufacturer | Dexcom |
| 6 | ABC | DI | DEXCOM G7 CGM | 1 | DEVTYPE | Device Type | CGM |
| 7 | ABC | DI | DEXCOM G7 CGM | 1 | MANUF | Manufacturer | Dexcom |
Relevant glucose measurement data from the device output file have been mapped to the Laboratory Test Results (LB) domain.
- SPDEVID (Device Identifier) is defined in the Device Identifier (DI). In this study, the implementer chose to use a "kind of device" identifier.
- The value in LBREFID was included in the vendor's dataset as "Transmitter ID". The definition for the root variable --REFID is, "A sequence of characters used to uniquely identify a source of information." It seems appropriate to use the "Transmitter ID", an identifier on the sensor device, as the source of the glucose measurement in the LB domain.
lb.xpt
lb.xpt
| Row | STUDYID | USUBJID | SPDEVID | LBSEQ | LBREFID | LBTESTCD | LBTEST | LBORRES | LBORRESU | LBSPEC | LBMETHOD | LBDTC |
|---|---|---|---|---|---|---|---|---|---|---|---|---|
| 1 | ABC | ABC-001 | DEXCOM G7 CGM | 1 | 3732xxxxxxxx-1684 | GLUCPE | Plasma Equivalent Glucose | 82 | mg/dL | INTERSTITIAL FLUID | ELECTROCHEMICAL AMPEROMETRY | 2023-06-15T08:00:56 |
| 2 | ABC | ABC-001 | DEXCOM G7 CGM | 2 | 3732xxxxxxxx-1984 | GLUCPE | Plasma Equivalent Glucose | 89 | mg/dL | INTERSTITIAL FLUID | ELECTROCHEMICAL AMPEROMETRY | 2023-06-15T08:05:56 |
| 3 | ABC | ABC-001 | DEXCOM G7 CGM | 3 | 3732xxxxxxxx-1684 | GLUCPE | Plasma Equivalent Glucose | 94 | mg/dL | INTERSTITIAL FLUID | ELECTROCHEMICAL AMPEROMETRY | 2023-06-15T08:10:57 |
DHT Portal CGM Example 1.xlsx